Skip to content Skip to sidebar Skip to footer

Concept Map For Childhood Obesity


Concept Map For Childhood Obesity

Childhood Obesity
Childhood Obesity from www.oup.com

Childhood obesity is a growing concern in many parts of the world. It is not only a health issue but also has social and economic implications. If you are looking for a way to understand the concept map of childhood obesity and explore some of the best tourist attractions related to this topic, then this article is for you.

Many parents struggle with finding ways to keep their children healthy and active. Childhood obesity can lead to a range of health problems such as diabetes, heart disease, and depression. It is important to be aware of the causes and risk factors of childhood obesity so that you can take preventive measures.

If you are interested in learning more about childhood obesity, there are many tourist attractions that can help you understand the topic better. Museums, parks, and other attractions can provide valuable information about healthy eating habits, physical activity, and other related topics.

This article has covered the main points related to childhood obesity and its impact on children's health. It is important to understand the causes of childhood obesity and take preventive measures to avoid it. Tourist attractions related to childhood obesity can provide valuable information and insights into this topic.

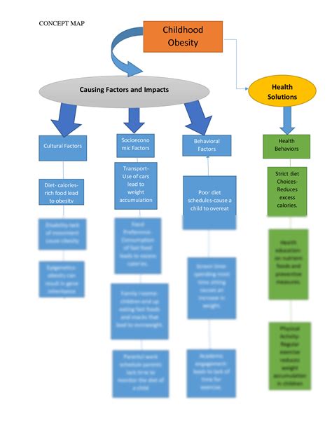
What is a Concept Map for Childhood Obesity?

A concept map is a visual representation of the relationships between different concepts. A concept map for childhood obesity can help you understand the different factors that contribute to this issue. It can also help you identify potential solutions and preventive measures.

How Can a Concept Map Help Prevent Childhood Obesity?

A concept map can help you identify the various causes of childhood obesity, such as unhealthy eating habits, lack of physical activity, and genetic factors. By understanding these causes, you can take preventive measures such as encouraging healthy eating habits and regular exercise.

Understanding the Impact of Childhood Obesity

Childhood obesity has far-reaching consequences that go beyond just physical health. It can also have social and economic implications. For example, children with obesity may be more likely to experience social discrimination and stigmatization. They may also face higher healthcare costs and a lower quality of life.

What Can We Do to Help Children with Obesity?

There are many things that can be done to help children with obesity. One of the most effective ways is to encourage healthy eating habits and physical activity. This can be done through education, community programs, and support from family and friends.

FAQs About Childhood Obesity

What are the causes of childhood obesity?

Childhood obesity can be caused by a range of factors such as genetics, unhealthy eating habits, lack of physical activity, and environmental factors.

What are the health risks of childhood obesity?

Childhood obesity can lead to a range of health problems such as diabetes, heart disease, and depression. It can also have social and economic implications such as discrimination, stigmatization, and higher healthcare costs.

How can childhood obesity be prevented?

Childhood obesity can be prevented by encouraging healthy eating habits, regular exercise, and a healthy lifestyle. It is also important to address the underlying causes of childhood obesity such as genetics and environmental factors.

What are some effective ways to treat childhood obesity?

Treatment for childhood obesity can involve a range of approaches such as dietary changes, physical activity, behavior therapy, and medication. It is important to consult with a healthcare professional to determine the best approach for your child.

Conclusion of Childhood Obesity Concept Map

Childhood obesity is a complex issue that requires a multidisciplinary approach. By understanding the causes and risk factors of childhood obesity, we can take preventive measures and help children lead healthy and active lives. With the help of tourist attractions and concept maps, we can gain valuable insights into this topic and make a positive impact on children's health.


Post a Comment for "Concept Map For Childhood Obesity"